Instance Verification Kit (IVK)
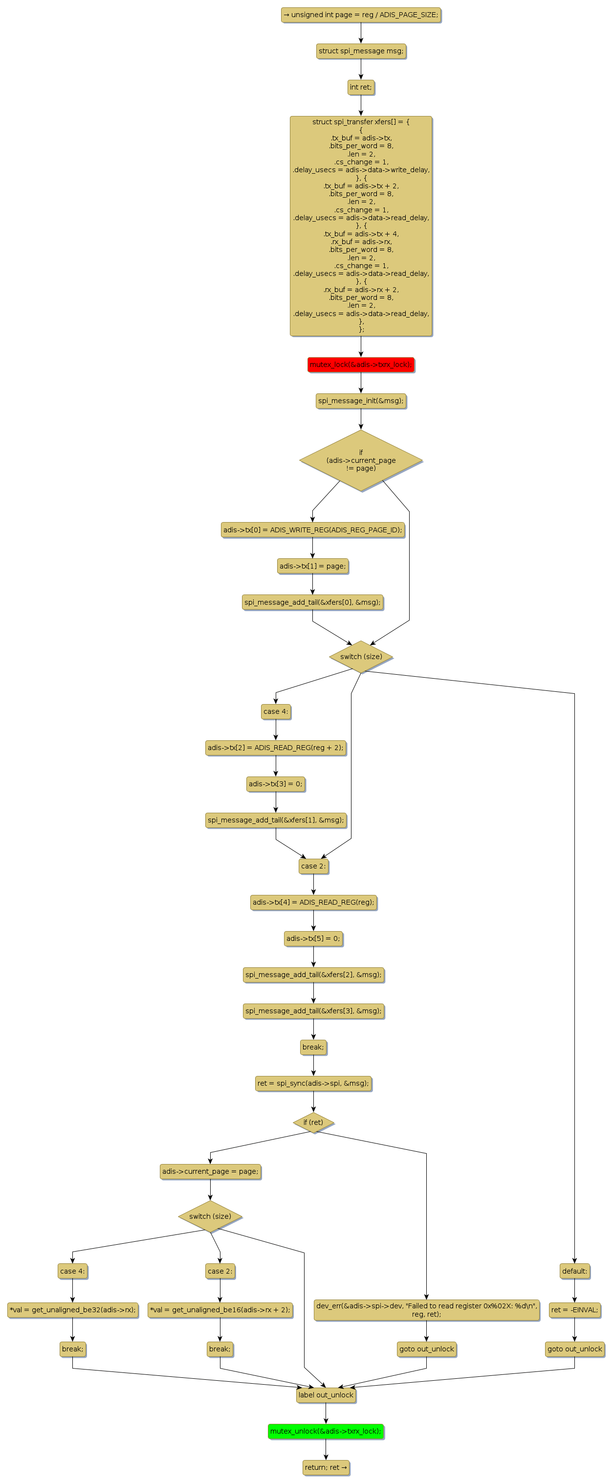
mutex lock @ [3455+29+/linux-3.19-rc1/drivers/iio/imu/adis.c]
Instance Signature: txrx_lock
|
The Matching Pair Graph:
|
|
Function Name
|
Control Flow Graph (CFG)
|
Events Flow Graph (EFG)
|
Source Correspondence
|
|
adis_read_reg
|
|
|
[2719+13+/linux-3.19-rc1/drivers/iio/imu/adis.c]
|